铁血群侠传手游正式上线!这是现在玩家们最期待的怀旧武侠风手游!在这里大家可以自创武学,各种奇遇任务等你来完成。学习强力武学神功扬名武林!分享铁血群侠传攻略给你们,赶紧来下载上手吧。

【游戏背景】
Gameone正式宣布确定代理怀旧武侠手机游戏《铁血武林2》版本。而版本将更名为《铁血群侠传》,所有新宝GG娱乐平台的玩家均为侠之大者。游戏中初踏江湖的少侠玩家除不断努力钻研神功外还需追查武林中各大小奇事,再力战各路群雄成为武林皇者。
【游戏特色】
还原十大门派正邪之战 侠客初心写出武林新编章
江湖小虾米初踏江湖路,卷入武林事件当中。少林、武当、全真、云浮、丐帮、明教、华山、峨眉、血刀、铜人各个门派皆有各自所属绝学,到底你会选择拜入哪一个门派中,然后于武林闯出名堂呢?命运就由自己去掌握!
打狗棒、倚天剑流落江湖 狭路相逢群雄争夺
门派之间恶战多年,令各种神兵利器流落江湖。大侠可以通过各种武林奇遇、事件获得神兵从而一跃成毛绝世高手。但小心喔!获得神兵后,大名鼎鼎的你可是会受到江湖各路人士觊觎,随时会于四野无人之时向你袭击并把神兵抢去喔!
决战华山之巅 五绝论剑问英雄
武林大侠比武决高下,每天都会发生。由野外搏斗、到师门手足比武、顶峰的华山论剑,你争我夺,誓要一分胜负!然而时移世易,『华山论剑』不再只是几名强者的专利,游戏首创条件限制『华山论剑』。只要你有所属专长一样可以打出名堂,成为武林中响当当的大人物!
自创武学再战江湖 三百经典武学任你配搭
江湖流传着上百种武学、绝学、步法及内功心法秘笈,由各种招式配搭出千变万化的套路,令大侠之间的对战更斗智斗力。各大侠更可以其他武学,悟出一套属于你的自创武学,杀对方一个措手不及!
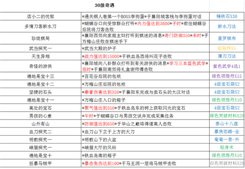
【铁血群侠传奇遇攻略】








展开





































