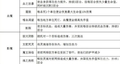
刀塔女神也是一款精彩的卡牌游戏,游戏中拥有大量的卡牌类型,同时每张卡牌多拥有不同的技能,很多玩家对各种卡牌不少很了解。下面为你通过图表介绍刀塔女神卡牌技能内容大全!
卡牌技能:












以上内容为所有卡牌的各种详细技能内容图表,玩家可以通过图表了解各种卡牌的详细内容,选择自己喜欢的卡牌,希望对玩家你有帮助!
来源:本站整理时间:2013/9/9 10:54:19作者:ZYL点击: 0 次评论:0
文章标签: 刀塔女神
刀塔女神也是一款精彩的卡牌游戏,游戏中拥有大量的卡牌类型,同时每张卡牌多拥有不同的技能,很多玩家对各种卡牌不少很了解。下面为你通过图表介绍刀塔女神卡牌技能内容大全!












以上内容为所有卡牌的各种详细技能内容图表,玩家可以通过图表了解各种卡牌的详细内容,选择自己喜欢的卡牌,希望对玩家你有帮助!
相关推荐
刀塔女神这款卡牌游戏各位肯定都非常熟悉,但是对于进化的机制不
14-02-16
刀塔女神游戏最新官方消息,游戏将在今日对游戏进行维护更新,本
14-02-08
游客评论
排行榜
游戏软件破解
修真江湖红包版v3.8.7.1攻略秘籍
人人战机海推4398攻略秘籍
奥特曼传奇英雄内置功能菜单免费版攻略秘籍
海王捕鱼怀旧版攻略秘籍
二战狙击无限子弹道具免费版攻略秘籍
捕鱼大作战明星代言版v1.132攻略秘籍
银翼战机普通版攻略秘籍