关于百万亚瑟王中的六卡流搭配一向是玩家们比较关注的问题~!所以呢,小编特别整理了一下先关的六卡流组合,推荐给大家看看哈!
以下给大家推荐的组合共有四级,全部都是六卡流的组合,也区分给课金玩家与非课金玩家,而卡牌也很多都是一些比较常用或者较容易入手的卡牌,希望大家都会觉得有所用吧!


▲剑术之城的牌组推荐。


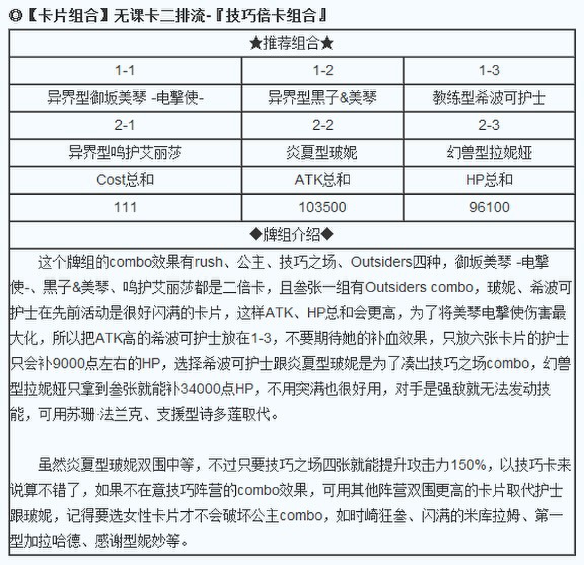
▲有了美琴电撃使、黒子&美琴技巧阵营总算也能凑出不错的牌组。


▲努力收集金弹珠把拉妮娅突满。



▲炎夏型御坂美琴是超电磁砲系列卡片中补血量最高的。
以上,就是百万亚瑟王的最新内容消息,如果大家觉得有更好的推荐的话,也欢迎互相多交流噢~!祝大家游戏开心!











