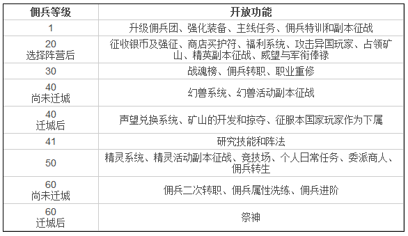
佣兵天下的不同等级阶段会开放不同的设施功能,那大家知道佣兵天下的每一阶段的等级都会开放什么样的功能么?一起来看看吧,希望大家喜欢。

以上,就是大家在佣兵的不同等级时会开放的功能说明,祝大家游戏开心哈,更多相关攻略内容,关注我们哈!
来源:本站整理时间:2013/10/21 10:03:56作者:GML点击: 0 次评论:0
文章标签: 佣兵天下
佣兵天下的不同等级阶段会开放不同的设施功能,那大家知道佣兵天下的每一阶段的等级都会开放什么样的功能么?一起来看看吧,希望大家喜欢。

以上,就是大家在佣兵的不同等级时会开放的功能说明,祝大家游戏开心哈,更多相关攻略内容,关注我们哈!
相关推荐
随着卓越开发的我叫MT这款游戏的火爆,同厂商开发3D手游《佣兵天
14-02-10
《佣兵天下》手机版是一款根据手游改编的3D魔幻网游。但是让玩家
13-12-21
游客评论