在小说中,黄盖对周瑜可以说是基友一般的存在,忠心耿耿的形象已经深入我心,其实黄盖在啪啪三国中的存在感比较低,先来看看再说吧!
啪啪三国黄盖怎么样
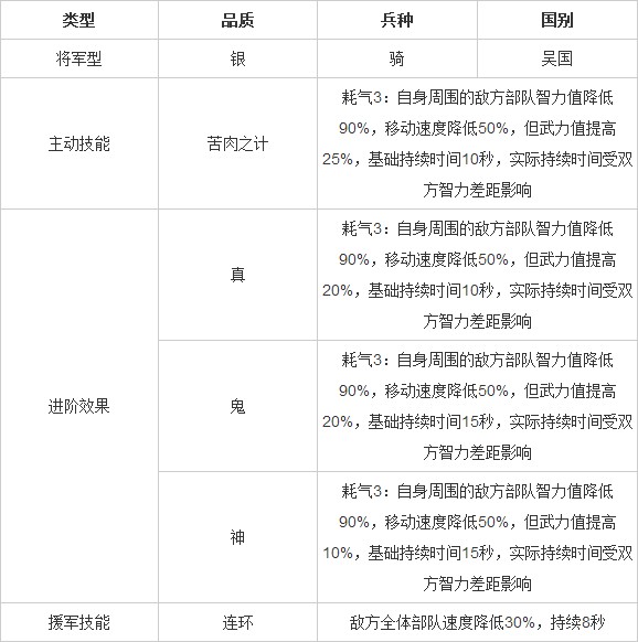
黄盖的属性其实是比较一般的,如果要说有什么强项的话,他的技能倒还是值得看看的!

黄盖的属性并不出众,推荐他是看在他技能的份上,范围减90%智力增加30%的武力。


看上去技能就是这么的厉害,如果能搭配好这个英雄还是会很强力的,如果非常要说缺点的话,他确实是有点脆,这倒是真的哦!
看上去一般但是当和法弓整容配合时就会很逆天。
用黄盖拖住对面部队减对面智力再接后排法弓的AOE技能也很暴力。
如果觉得黄盖加四法弓太脆,我建议换成黄盖 周泰 三法弓的阵容。
骑兵步兵科技不用多点,能憋出后排的技能就行。











