神之刃游戏中分为三个职业,分别为战士、召唤兽和法师,前面小编整理分享召唤和法师的技能加点、宠物搭配攻略,接着在一起来看看战士的技能加点和宠物搭配吧!
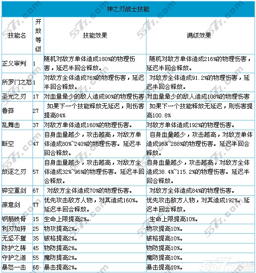
神之刃战士技能图表:

神之刃战士技能加点:
技能加点
1、主动技能:所罗门之怒、正义审判点满
其他选加
2、被动技能:利刃加持点满
其他选加
战魂推荐:英雄王
训练加点:物攻为主

神之刃战士宠物搭配:
1、死灵骑士夏卡
虽然说夏卡在新版已经被削弱了,但是削弱不大,还是很实用的一只宠物。
推荐战魂:奥西里斯之魂
推荐理由:奥利西斯战魂属于极限堆暴击并配合主角组合高级战魂组合的打法,攻击确实要低于死灵战魂,但却与主角能互加40%生命,加上超高的暴击,绝对的PK利器。
2、翡翠龙
后期翡翠龙必备,这是所有玩家们公认的点,以升级到紫+4最佳
优势:被动技能强悍,
推荐战魂:芬里尔之魂
推荐理由:与英雄王战魂可以激活组合,增加大量的生命。
点评:翡翠被动加暴击,组合加生命,保证生存又能提供输出
神之刃翡翠龙 第一流治疗战宠
3、风魔龙
很好的肉,加四是可以的,圣痕激活属性很不错,开盾快,比冰女防御略高!
推荐战魂:行刑者战魂、嗜血者之魂
推荐理由:攻守兼备,战魂容易搭配,组合属性客观
龙魂·永生:这个战魂基本上可以说完美的圣痕及战魂属性加成,绝对顶级的战魂组合,但是太难凑齐,故暂不推荐!
通过以上攻略内容,玩家你了解战士职业的详细内容吧!











