全民水浒中有许多武将,可能不少游戏玩家都对于选择这方面不太好下手,所以小编呢就为亲们推荐一些不错的武将,大家也可以参考培养!









第一个,及时雨·宋江(天魁星)
宋江身为108将的头号人物,在《全民水浒》中为豪侠,技能唤雨,当对默认目标进行普通攻击时,同时对阵中所有武将施放恢复效果,每回合恢复攻击力20%生命值,持续两回合。
宋江,豪侠,并不是谋士,拥有豪侠各方面比较平衡的特性外,还具有谋士的技能效果,对阵中所有武将回血。
当然,要说大奶妈,谋士,大概大家都会想到一个人,排名108将第三把交椅的天机星,智多星吴用。
第二名,智多星·吴用(天机星)
智多星·吴用(天机星),在108将中排第三,在《全民水浒》目测确实是最为厉害的奶妈,虽然恢复的血量不是最高的,苏东坡、岱宗之流都比他高,但是吴用有加攻击的效果,而且是25%。
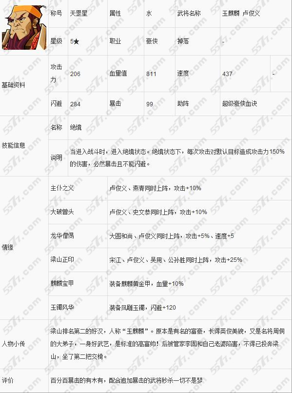
目前所得:及时雨·宋江、玉麒麟·卢俊义、智多星·吴用、入云龙·公孙胜,108将的前五名,目测都是5星稀有。
英雄猜想:所以说,英雄的稀有度,是根据好汉的书籍记载、知名度、身份地位来决定的。
如果没有猜错,那么水浒中的“五虎将”与“八虎骑”所涉及的英雄好汉,都是非常犀利的存在了,大家都应该非常期待了吧。
大刀关胜、豹子头林冲、双鞭呼延灼、霹雳火秦明、双枪将董平,他们不仅是五虎将,在108将当中,也分别排在第五、第六、第八、第七、第十五位。
大刀关胜,技能可对横排敌人同时造成极大的伤害,而林冲是战将中的顶级存在,基本上一个暴击就可以击杀对方的一名战将。
八虎骑
选择英雄时,单个英雄虽勇,但是也要考虑整个阵容的搭配,一般战将、豪侠、先锋、谋士,4大职业都要灵活搭配,包括职业上的搭配、英雄缘分、技能特色的搭配。
职业搭配,当然是根据每个职业的特色来定,豪侠:各方面平衡;战将:攻高防低;谋士:辅助;先锋:肉厚。
英雄缘分,如上面李逵所示,“情缘”根据与其他好汉的关系来确定情缘,李逵与宋江同时上阵,血量攻击+10%。
那么李逵是战将,主攻击,宋江是豪侠,比较平衡,所以整个缘分不算太出色,但是考虑进去了,确定阵容就比较明确了。
技能搭配,技能如今可以伏杀、毒杀、回马枪、控、辅助等等的作用。
比如:皇莆端技能妙手回春对鲁智深竟然有额外辅助效果,鲁智深当生命增加时就会立即获得一个攻击机会,对随机的一名战敌将造成80%的伤害。
又如:高廉的技能“蛇蝎之毒”、杨春的“毒甲”、扈三娘技能“巨毒击”都会对敌方造成中毒效果。比如,高廉的技能“蛇蝎之毒”对随机3名敌将造成伤害,并有50%的概率附加中毒状态,持续2回合。
再如:托塔天王晁盖的劫富可以对对方补血的辅助和被恢复生命值的敌将进行即时攻击,而林冲的奇兵对上次攻击自己的敌将进行180%的技能伤害等等。

【天空星-索超】
索超,是水浒传中的人物,梁山排名第十九,为马军八骠骑兼先锋使之一。河北人氏,原系大名府留守司正牌军,北京上将,惯使一把金蘸斧。因他性急,上阵时当先厮杀,人称"急先锋"。梁山攻打大名府时,索超被擒后归顺梁山。随宋江征讨方腊时阵亡。
【天闲星-公孙胜】
公孙胜是施耐庵所作古典名著《水浒传》中的重要人物。公孙胜,道号一清先生,祖籍为河北蓟州府,自幼好习枪棒,学成武艺多般,人但呼为公孙胜大郎。学得一家道术,能呼风唤雨,驾雾腾云,江湖上都称他作“入云龙”。后与托塔天王晁盖、智多星吴用等人共谋劫去了梁中书的不义之财——生辰纲,上梁山后与吴用为军师。
【天彗星-石秀】
石秀 ,中国古典小说《水浒传》中的人物。江南人氏,自幼父母双亡,流落蓟州卖柴度日,有一身好武艺,又爱打抱不平,外号“拚命三郎”。在蓟州街头因打抱不平与杨雄结拜为兄弟。三打祝家庄,石秀故意让孙立捉住,混入庄内作了内应。卢俊义被困大名府即将杀头,石秀一人跳楼劫法场,救了卢俊义的性命。因为不认识城中的道路,被梁中书所拿,与卢俊义一同被打入死牢。梁山人马攻打大名府后救出石秀、卢俊义。石秀做了梁山第八名步军头领,与杨雄驻守西山一带,梁山好汉排座次时第三十三位。在征讨方腊时战死,死后追封“忠武郎”。他的英勇事迹《智杀裴如海》、《大闹翠屏山》、《探祝家庄》等通过评书、戏曲等方式在民间广为流传。
以上英雄,都非常不错哦~!











