放开那三国夏侯渊是一个关卡BOSS,但是近期官方发布了夏侯渊人物卡牌,那么放开那三国夏侯渊怎么样值得培养嘛,下面小编来给玩家朋友介绍下放开那三国夏侯渊属性技能,希望能帮助到玩家朋友。
在放开那三国手游当中许多的玩家都非常期待夏侯渊这名武将,也都在纷纷猜测武将的技能属性等特点,还好近来更新的武将当中就有这名三国武将。并且这名魏国资质13的武将是后排杀手,终于可以结束以前12资质的张郃的生涯了。

放开那三国夏侯渊新增加的武将,还是13资质的哦,夏侯渊与曹操有缘,在历史上是曹操的手下大将,不过是黄忠的手下败将,战死了,但是还是很厉害的,在放开那三国里面,赶脚还比黄忠厉害,怎么着黄忠才12资质,具体好不好还是自己看看小编带来的夏侯渊图鉴,看看属性技能天赋羁绊好不好才能评判了。

【夏侯渊技能评价】
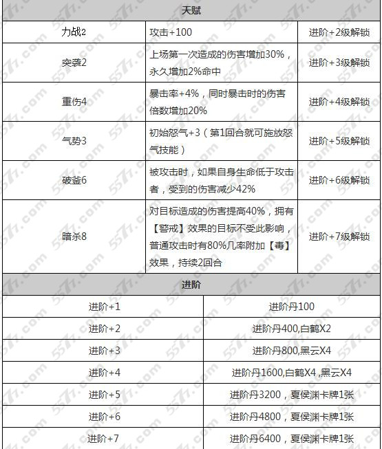
2攻击羁绊,3生命羁绊,做输出已经足够了,而且还有着不俗的生存能力。另外,作为新出的将,羁绊配的是曹操和夏侯惇这两个魏国的主流武将,另一个典韦也是个常见的小伙伴,因此要上阵夏侯渊并不会对整体阵容的羁绊带来削减,所以如果是要换下张郃不会有压力。天赋方面,突袭,重伤,暗杀8,都是输出方面的,已经算是比较完美了,打后排绝对给力。
羁绊效果是不错,但又是爪黄飞电和孟德新书,相信看到这两个魏国玩家都要吐血了吧,而且夏侯渊的书马羁绊还都是攻击的,不配上就不能体现他的输出了。
另外,虽然是13资质,但是92的统帅和92的武力,比起12资质的张郃都要有所不如,当然,毕竟资质更加重要,所以这方面只能算是吐槽吧,至少这三围属性也算是伪13了。
虽说现在的夏侯渊需要坑爹的书和马,但是小编以前也有整理一套关于放开那三国书和马的攻略,相信这会儿一定对大多数人有帮助的。
夏侯渊的图鉴看完后,3生命羁绊,赶脚可以当肉盾了,可是其天赋多为加攻击的,看了感觉乱乱的,大神去试验看看。
以上就是我机小编给玩家朋友带来的放开那三国夏侯渊属性技能介绍,希望能帮助到玩家朋友了解夏侯渊,是否要培养那就要看玩家是否喜欢这张卡牌了。











