神雕侠侣手游宠物觉醒功能终于上线了,玩家们萌萌哒的宠物通过觉醒能够变得更强大,还会拥有很不错的觉醒技,下面小编就为大家带来神雕侠侣手游宠物觉醒详解。

神雕侠侣宠物觉醒解析:
1、觉醒条件
你用来觉醒的宠物必须是血脉提升至粉色八星,之后就可以点击宠物来进行觉醒操作了。
2、觉醒效果
宠物觉醒之后,会获得酷炫足印,大大提高了资质上限以及可培养次数,而且还会有一个觉醒技能!
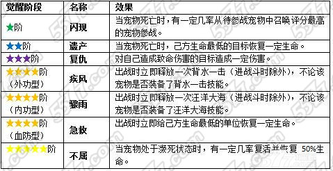
3、觉醒提升
觉醒后的宠物还可根据评分要求进行下一阶的觉醒,没进阶一次觉醒,都会提高资质上限以及可培养次数,还会获得新觉醒技能。
4、觉醒技能
觉醒技能和普通技能很不同,可以给战斗带来很大的帮助。

神雕侠侣手游宠物获取方式:
总的来说宠物获取方式有四种:一是通过主线任务以及等级礼包赠送获得,如一开始从主线任务获得的功夫驴或者蛋壳,等级达到30级获得的宠物黑衣人;二是通过充值活动赠送获得,如首冲礼包赠送的宠物袋,50级后开启能获得蓝色宠物霹雳炮手;三是宠物碎片合成,通过练功区刷怪能够捡到随机掉落的宠物碎片,收集到一定数量的宠物碎片即可合成宠物;四是宠物迷城,这是目前游戏中最主要的宠物获取方式,宠物迷城给玩家提供了一个捕捉宠物更快捷的途径,让玩家不必为了找不到好宠物而担心。下面就讲解一下宠物迷城的核心玩法:
任务领取人:宠物城使者(临安134、59)
可获得宠物等级:35、45、55 、65 、75(每个等级进入需要的YB价格都不一样,越高级的价格越多)
进入副本人数:单人制,无法组队。
上面就是小编为玩家们介绍的神雕侠侣手游宠物觉醒全面解析,更多精彩的游戏攻略欢迎关注5577我机网!祝大家游戏愉快!











