来电脱身安卓版app下载分享给大家,这是一款能够帮你缓解尴尬的软件,当你陷入尴尬想脱身时,就可以使用这款软件伪装来电,你就可以找借口脱身离开,非常的实用,感兴趣的用户快来下载吧。

【应用介绍】
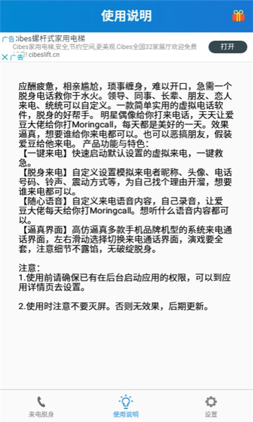
应酬疲惫,相亲尴尬,琐事缠身,难以开口,急需一个脱身电话救你于水火。领导、同事、长辈、朋友、恋人来电、统统可以自定义。一款简单实用的虚拟电话软件,脱身的好帮手。
明星偶像给你打来电话,天天让爱豆大佬给你打Moringcall,每天都是美好的一天。效果逼真,想要谁给你来电都可以。也可以恶搞朋友,假装爱豆给他来电。
【应用特色】
【精简安装】只有2M,不占用内存
【使用方便】简单几步,快速上手
【一键来电】快速启动默认设置的虚拟来电,一键救急。
【脱身来电】自定义设置模拟来电者昵称、头像、电话号码、铃声、震动方式等,为自己找个理由开溜,想要谁来电都可以。
【随心语音】自定义来电语音内容,自己录音,让爱豆大佬每天给你打Moringcall。想听什么语音内容都可以。
【逼真界面】高仿逼真多款手机品牌机型的系统来电通话界面,左右滑动选择切换来电通话界面,演戏要全套,注意细节不露馅,无破绽脱身。
【应用说明】
脱身来电是一款超级实用的手机虚拟来电软件,提供准时的虚假来电,用于特殊情况救急,等你一键快捷来电,假装有人来接,给自己的安全一个保障,自定义接通电话显示,铃声,通话备注,来电次数等,方便便捷,再也不用担心尴尬。
展开





















