AQ(蚂蚁阿福)是一款由支付宝推出的专业的智能健康咨询软件,软件可以帮助大家快速精准的解决日常健康小问题,界面清晰简洁,一目了然,同时还能够在线创建健康档案,方便大家随时查看自己的身体状态,有需要就快来下载体验吧!
【AQ是什么平台】
AQ是蚂蚁集团推出的AI医疗健康应用。基于蚂蚁自研的Ant大模型,为用户提供健康咨询、图片解读(报告、病例、处方、药盒)、个人和家庭健康档案管理以及预约挂号、云陪诊等服务。
AQ具备AI就诊咨询功能,能解答病症、用药等健康问题,提供个性化建议。应用“拍报告”功能支持智能分析图片文件,“找医生”功能能推荐本地医生提供在线问诊入口。AQ设有医疗健康智能体相关服务专区,包括医生分身、减重专区等。
【软件特色】
1、AI智能:利用AI技术,提供智能化的健康咨询和评估服务。
2、全方位服务:涵盖健康咨询、评估、挂号、陪诊等多个方面,提供全面的健康管理。
3、便捷高效:支持线上挂号和陪诊服务,用户可以更轻松地完成就医过程。

【AQ怎么用】
1.打开AQ,可以看到本软件支持支付宝一键登录或者手机号登录,在这里小编以点击手机号登录为例。

2.输入手机号,点击下一步。

3.输入验证码。

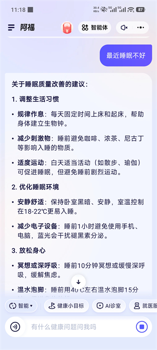
4.在下方的搜索框,输入我们想要问的问题。

5.如下图所示,即可得到我们想要的答案了。

6.同理软件下方还有其他的功能比如拍报告、找医生、找药盒等,都是可以免费使用的哈。

【蚂蚁阿福能做什么】
1、健康小目标
制定专属健康计划,智能提醒与陪伴,帮助你逐步养成健康好习惯。

2、AI 诊室
模拟真实医生问诊流程,主动追问、支持多轮对话,提供个性化健康建议。

3、拍皮肤
手机拍照即可测肤,AI 精准分析肤质与问题,科学护肤更安心。

4、拍报告
体检报告、化验单一拍上传,快速生成专业、通俗易懂的解读。

5、拍药盒
对准药盒拍一拍,立即查询用法、禁忌与注意事项,用药更安全。

6、智能体
医生 AI 分身在线,一键发起健康咨询,随时获取专业解答。

7、健康档案
统一管理你和家人的健康信息,长期记录与追踪,健康变化一目了然。

【软件点评】
AQ是一款非常优秀的医疗健康AI应用。其最大的亮点在于AI智能驱动和全方位的健康管理服务,用户可以通过应用获得专业的健康咨询、评估、挂号和陪诊服务。此外,数据安全和用户友好的界面,也为用户提供了极佳的使用体验。
展开




























