把脉maiwatch是一款融合中医健康理念与智能穿戴技术的健康管理应用,专为关注体质调理与慢病预防的用户设计。通过连接智能手环或手表,实时采集心率、血氧、睡眠、活动等生理数据,并结合中医理论,提供个性化体质辨识、健康趋势分析与养生建议。
【把脉maiwatch怎么用】
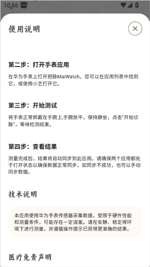
1、在华为等安卓手表上打开登录app

2、然后开始测试,将手表正常佩戴在手腕上,手腕放平,保持静坐,点击“开始诊脉”,等待检测结束。

3、测量完成后,结果将自动同步到手机上的把脉MaiWatch app,用户最好请确保手表和手机上的两个应用都处于打开状态以确保数据正常同步,如同步不成功,也可以手动同步数据。

【软件亮点】
1、 中西医数据融合模型:独创算法将现代生理参数映射至中医证候维度(如“心率不稳+多梦=心火亢盛”),提升解读的专业性与实用性。
2、 手表端轻量化交互:在maiwatch等兼容设备上直接查看“今日养生提示”“情绪调适建议”,无需频繁掏出手机。
3、 家庭健康共管:支持绑定多位家人账号,子女可远程关注父母体质变化,接收异常预警(如连续失眠、血氧偏低),及时干预。
【软件功能】
1、实时数据监测:利用手表的高精度传感器,实时监测身体数据,生成精准的健康数据。
2、健康建议定制:基于监测结果,自动生成有关身体调理、情绪平衡、生活方式和运动计划的个性化建议。
3、历史数据记录:系统可跟踪并记录您的历史脉象与健康数据,方便您随时查看趋势变化。
【软件内容】
1、 中医体质智能辨识:基于《中医体质分类与判定》标准,通过问卷与可穿戴设备数据交叉分析,识别用户属于平和质、气虚质、阴虚质等九种体质类型。
2、 健康动态监测看板:整合24小时心率变异性(HRV)、夜间血氧、深睡比例等指标,生成“气血运行”“脏腑平衡”等中医可视化报告。
3、 四时养生指导库:根据节气、地域与个人体质,推送饮食宜忌、穴位按摩、起居调摄及简易导引术(如八段锦片段),实现因人、因时、因地制宜的健康管理。
展开




















