推荐的是放开那三国3手游下载,这款游戏延续了前作的经典玩法,画风超清,加入最新的武将养成和即时国战玩法打造,感受全新的福利对决,想玩的朋友可以下载加入!

【放开那三国3后期最强阵容推荐】
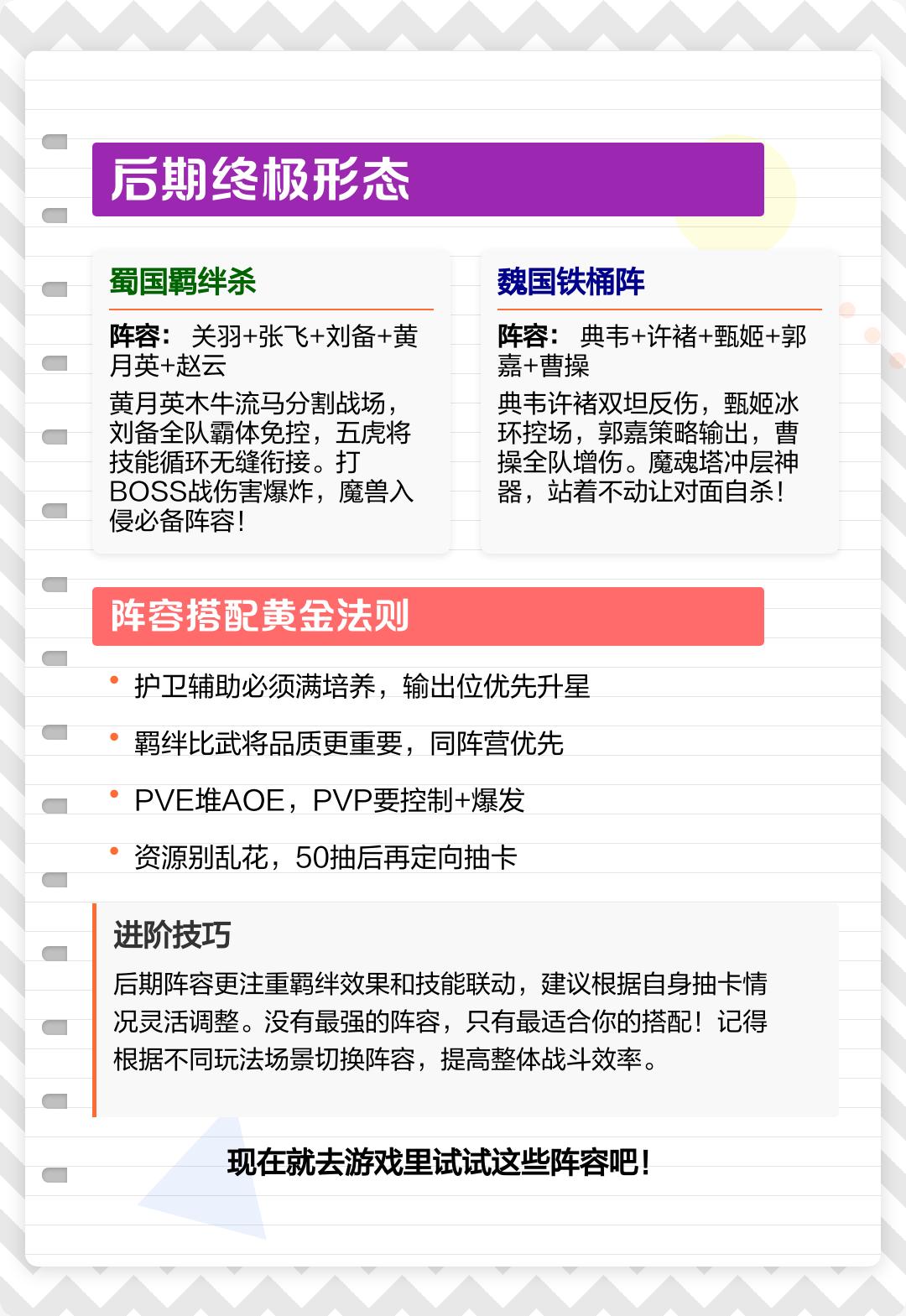
蜀国羁绊杀:关羽+张飞+刘备+黄月英+赵云。黄月英分割战场,刘备全队免控,五虎技能循环,BOSS战/魔兽入侵必备。
魏国铁桶阵:典韦+许褚+甄姬+郭嘉+曹操。双坦反伤,甄姬冰环控场,曹操增伤,魔魂塔冲层神器。

【游戏特色】
不同阵营,混搭上场
一键换将,养成继承
无定时任务,摆脱束缚
零氪不掉队,轻松好上位
多元玩法,微操挂机
奇遇副本,惊喜不断
【新手攻略】
进入游戏就可以获得一些免费的武将;
武将前期就是刷经验值升级等级;
后期就是挑战一些竞技场、闯关、刷图;
【升级攻略】
想要升级的快,就要多做游戏任务和参与更多游戏活动;
免费的活动玩起来还是非常带感的;
体验全新的福利争霸,跨服战多刷;
【玩家测评】
爱玩三国竞技的值得试试
享受全新的福利冒险
整体玩起来非常不错!
展开













































