鸡平胡麻将是款专注于广东本地及周边的特色文化玩法规则麻将,其无论是规则还是匹配机制都以公平公正为宗旨,为玩家打造一个优质的桌游竞技环境,多种对局模式可以根据需求选择体验。

【鸡平胡麻将核心玩法介绍】
【基础配置】
136张牌:万、筒、条(1-9)+东南西北中发白
庄家:首局东风位坐庄,胡牌或流局可连庄
逆时针出牌,碰>吃,支持“一炮多响”
漏胡规则:放弃胡某张牌后,需摸牌/碰/杠/吃后才能胡同一张
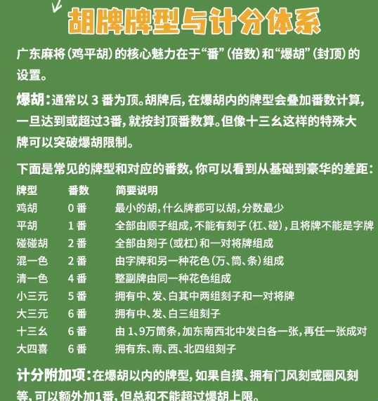
【胡牌牌型 &番数】

广东麻将核心是“番”和“爆胡”(通常3番封顶,十三幺等特殊大牌可突破)
爆胡内可叠加门风/圈风等加1番,但不超封顶
【特色玩法】
买马:胡牌后摸“马牌”,按数字对应玩家(1庄2下…)中马者额外得分,旁观也能参与!
包牌(责任胡):打出关键牌让对方听大牌,对方自摸时你要包赔其他两家
抢杠胡:补杠时被胡,被抢杠者要包赔
杠上开花:杠后摸牌自摸,通常按满番计算,爽感爆棚!

【小技巧】
前期留字牌和中张,方便做混一色/清一色
有人十二张落地要警惕,可能在做大牌
买马时注意牌堆剩余,中马概率靠玄学也靠算牌
抢杠风险大,补杠前先想会不会被胡
【游戏特色】
经典玩法全覆盖:完整支持鸡胡、平胡、爆胡等多种胡牌类型,策略层次丰富。
规则清晰易上手:内置详细图文教程,从牌型识别到计分逻辑,逐步引导新手快速掌握。
节奏明快,局时适中:单局时长合理,胡牌机会多,兼顾休闲与对抗乐趣。
【游戏玩法】
四人对局,每人起手13张牌,通过摸牌、打牌达成胡牌条件。
基本规则:通常要求“缺一门”,仅允许碰牌和杠牌,不能吃牌。
游戏支持自摸、点炮、抢杠胡等多种结算方式。
展开

























