轻言im是一款纯粹,干净,好用,安全的即时聊天工具,为你带来一个没有打扰,更注重隐私环境的沟通环境,不管是日常聊天还是企业内部通讯都可以使用,支持文件共享,远程会议等操作。

【软件功能】
核心功能,专注沟通:
无缝聊天: 支持一对一会话与群组聊天,轻松发送文字、图片及各类文件。
高清通话: 提供稳定、清晰的实时音视频通话,让您与重要的人面对面。
极简设计: 界面干净直观,没有任何冗余功能或无关信息干扰,让您专注于对话本身。
您的隐私,我们守护:
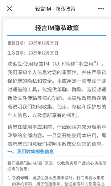
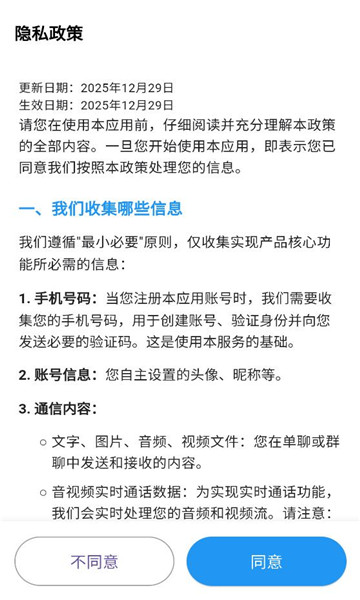
最小化信息收集: 我们仅收集必要的手机号用于注册,严格遵守“最小必要”原则。
无痕通话: 实时音视频通话内容不会被录音或录像,通话结束即消失。
无追踪干扰: 不含任何定位、行为分析、个性化广告或消息推送功能,彻底杜绝信息滥用。
【软件特色】
高隐私保护:加密通信,安全可靠
纯净无干扰:专注聊天核心,远离广告与打扰
即时高效:消息快速送达,沟通顺畅
多端同步:随时随地保持信息一致
灵活群组管理:适合工作、兴趣及社交场景
【操作说明】
下载安装并注册账号
添加联系人或加入群组
发送消息、图片或语音
根据需求设置隐私与通知选项
跨设备登录,保持聊天同步
【官方介绍】
轻言IM:回归纯粹,自在畅聊;
在信息过载的时代,我们相信沟通本该简单、直接、安心。轻言IM是一款专注于核心通信的即时通讯应用,为您打造一个无干扰、高隐私的纯净聊天空间。
轻言IM,为追求简洁高效沟通、注重隐私安全的您而设计。在这里,只有对话,回归通讯的本真。
展开

























